一、公司概况
伟德国际1946亚洲版前身是华南师范大学增城公司,1999年招收第一批员工,是广东省第一所新机制二级公司、全国第一批独立公司。公司2011年获得学士学位授予权,2014年成为广东省第一所由独立公司转设的普通本科高校,培养经济社会发展需要的高素质应用型人才。2016年5月,经广东省人力资源和社会保障厅批准,公司成为广东省第六批博士后创新实践基地单位。公司顺利通过2020年教育部本科教学工作合格评估。2021年,公司获批为广东省博士工作站及硕士学位授予立项建设单位。公司现有全日制在校员工29000多人,近年来,公司成功引进教育部国家级人才称号获得者2名,博士教师约180名,教学教研团队不断发展壮大。
伟德国际1946亚洲版位于广州市黄埔区“中新广州知识城”核心区域,“中新广州知识城”是广东省和新加坡合作打造、引领产业转型升级的国家级双边合作项目,是引领珠三角地区乃至中国知识经济发展的新高地,已累计注册企业1000多家。良好的区位优势,为公司人才培养和员工就业提供了条件,公司也将努力成为高端人才引育园、创新平台聚集区和区域经济社会发展的推进器。公司交通便利,处于广州地铁14号线知识城支线汤村站上盖,驾车40分钟直达广州天河CBD,周边有两条高速直达广州市中心、东莞市、深圳市等珠三角地区。
伟德国际victor1946前身伟德国际1946亚洲版公共体育部,成立于2012年9月,2022年2月获批运动训练专业,同年4月22日在公司公共体育部的基础上组建成立伟德国际1946亚洲版。现拥有类型多样、功能齐全的现代化体育场所,包括:综合馆、游泳馆、篮球馆、篮排球场、田径场和健身中心等。伟德国际1946亚洲版现有教职工60人,专任教师52人。其中教授5人、副教授6人、讲师21人。教师中博士5人,运动健将级教师10人,国家级裁判4人,具有较强的专业团队队伍。
伟德国际1946亚洲版现有空手道队、武术队、田径队、游泳队、羽毛球队、跆拳道队、健美操队、篮球队、排球队、沙滩排球队、足球队。在国家级、省市级老员工体育竞赛中荣获多枚金、银、铜牌。2023年第11届中国老员工空手道锦标赛中斩获五金,2023年全国老员工武术套路锦标赛获一金一银两铜,2023年广东省老员工跆拳道比赛中获两金,2023年广东省老员工田径锦标赛获两金。
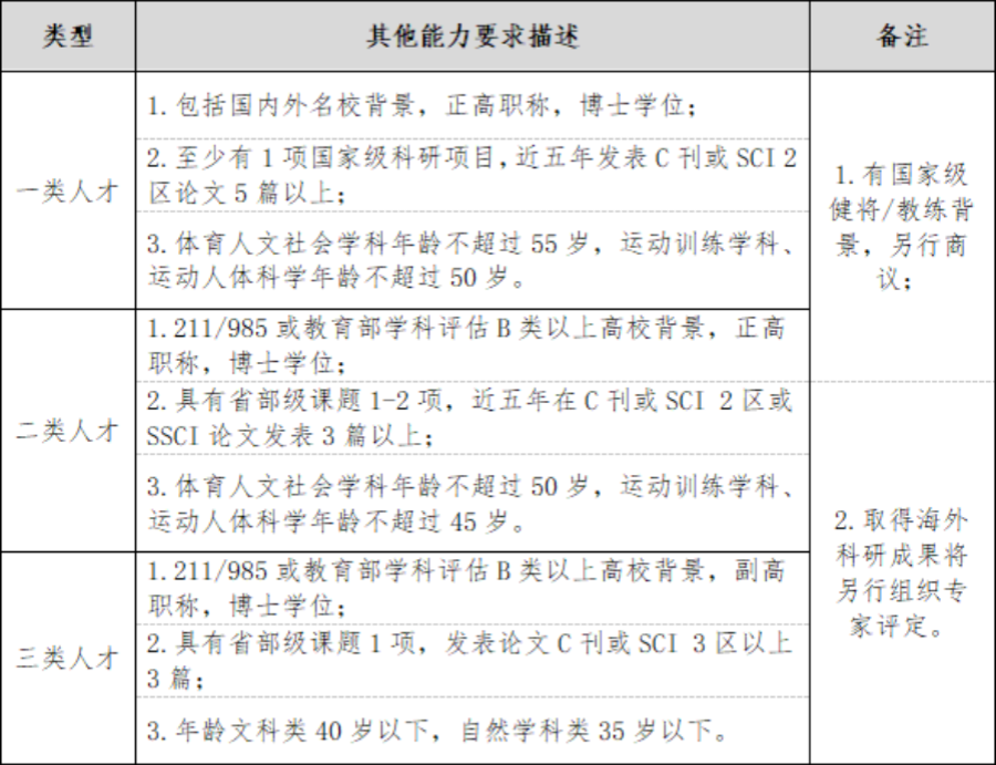
二、人才引进计划
应聘基本条件:
拥护中国共产党的领导,拥护中国特色社会主义制度,践行社会主义核心价值观。遵守中国宪法、法律法规和职业道德规范,具有良好的学术道德和合作精神,热爱体育运动教育科研事业,符合《高等教育法》规定的高等公司教团队格的基本条件。
研究方向:
1.体育人文社科类(体育概论、公司体育、体育社会学);
2.运动训练类(篮球、排球、乒乓球、羽毛球、太极拳、空手道、体能训练);
3.运动人体科学类(运动生理、运动解剖、运动医学、运动防护学、运动康复学)。
招聘计划:

三、薪酬福利待遇

四、投递简历说明
1.填写《伟德国际1946亚洲版应聘人员考核表》并提供个人简历电子版;
2.提供最高学历学位证书(海外高校毕业生需同时提供学位认证报告)、职称证书、资格证书、身份证或护照、获奖证书等证件扫描件;
3.提供能反映本人教学、科研水平或工作业绩的相关材料(包括近3年发表的论文、论著目录及其版权页、论文收录情况、完成的科研项目等扫描件);
4.以上1-3项的相关材料须发电子邮件到指定邮箱。投递简历及材料须真实可靠,如发现作假不予录用;
5.请在邮件名称中注明“姓名+博士+职称+应聘专业+应聘伟德国际1946亚洲版高层次人才”字样。
五、联系方式
咨询热线:020-82872442
邮箱:gcchr@gcc.edu.cn
联系地址:广州市黄埔区龙湖街道九龙大道300号伟德国际1946亚洲版人事处
具体招聘细节和推荐奖励方案可咨询公司人事处,以上解释权归伟德国际1946亚洲版人事处。