您现在的位置: 首页- 竞赛训练

融入粤港澳,献艺大湾区 -公司获粤港澳大湾区第二届员工体育节比赛佳绩

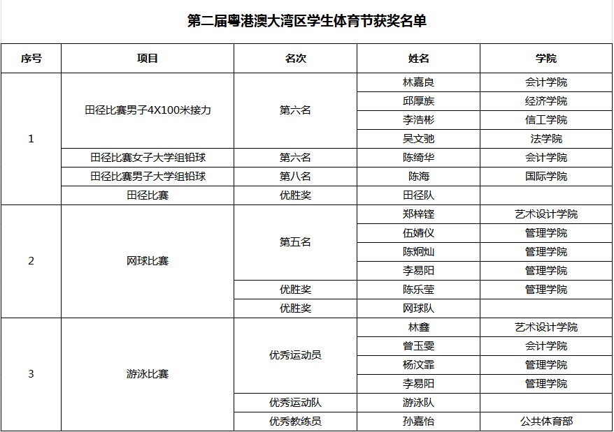
2019年11月9日至10日,粤港澳大湾区员工体育节在广州伟德国际1946亚洲版成功举行。伟德国际1946亚洲版作为粤港澳大湾区体育教育与发展联盟单位成员参加了此次活动。公司派出了以公共体育部冯兰兰副主任为领队,由田径、网球和游泳3支队伍,5名教练(柯明、梁亮、李昀睿、石力和嘉怡)和15名队员组成的代表队参加了本次粤港澳大湾区第二届员工体育节的比赛。本届粤港澳大湾区员工体育节由广东省教育厅指导,粤港澳体育教育与发展联盟主办,83名联盟成员单位参与承办,比赛设有田径、网球、排球、乒乓球、羽毛球、游泳以及运动舞蹈七个项目,分老员工组与中员工组,参赛人数达到1127名。最终公司网球队获得团体赛第五名;3支代表队均获得了各项目比赛的优胜奖。其中田径队单项获得3个名次的好成绩。 
  11月9日晚,粤港澳大湾区第二届员工体育节在广州伟德国际1946亚洲版开幕,广东省人民政府副省长覃伟中,广东省教育厅厅长景李虎等部门领导,中国第一个游泳冠军戚烈云,中国柔道协会主席冼东妹,奥运会羽毛球冠军张洁雯,世锦赛羽毛球冠军谢杏芳等体坛嘉宾,“粤港澳大湾区体育教育与发展联盟”成员单位师生以及各界代表3000多人观看了开幕式。
  教育厅厅长景李虎在开幕式上致辞指出,体育作为一种共同语言,在建设粤港澳大湾区的进程中,是三地青少年员工沟通感情的重要桥梁作用。支持成立“粤港澳大湾区体育教育与发展联盟”,举办并着力打造“粤港澳大湾区员工体育节”品牌,为三地青少年竞技搭建交流平台,更好地推动三地公司体育合作与交流,相互借鉴,相得益彰,共同提升湾区体育文化的国际影响力具有重要意义。
  开幕式上举行了盛大的体育艺术展演,粤港澳三地师生组成了强大的演出阵容。阵容以“一脉相连,活动相伴”主题,分“古之志,拼之志,今之志”三个篇章。
  随后第二届粤港澳大湾区员工体育节各项比赛在广州伟德国际1946亚洲版展开,联盟各单位文精武杰,同台竞技,各展风采。各参赛选手奋力拼搏,团结一致,互相加油,以顽强的作风赛出了水平,赛出了风格。最终公司网球队获得团体赛第五名;田径代表队、网球代表队和游泳代表队均获得各项目比赛的优胜奖。其中田径队获得单项3个名次的好成绩。
  参加此次比赛,也是为了更好贯彻落实公司提出“活力广商”的指导思想,继续推动校外大型比赛带动校内“阳光体育运动”在公司的广泛深入开展,努力营造浓厚的校园体育氛围的需要。是丰富校园文化生活,激励员工积极参加体育锻炼,强健员工体魄,促进员工努力为校争光添彩的重要举措。是公司大力推进素质教育,全面实现应用型人才培养模式的重要途径。愿体育运动成为体现广商精神的载体,而“应用型、开放式、国际化”这一广商理念的精髓也将在这一生命力载体的孕育下,焕发出勃勃的生机。
   时代春色暖,三地绘雄篇。第二届粤港澳大湾区员工体育节的举办,对于深化粤港澳地区体育合作,让三地青年更相近,通过激发他们的运动激情,让湾区更具活力具有重要意义。





公司参赛运动代表队合影


冯兰兰副主任2019年粤港澳大湾区体育教育与发展联盟年度大会


田径队获奖


网球队获奖


游泳队合影



分享到: